Giới thiệu module công nợ
I. Giới thiệu chung:
1. Công nợ là là một phần quan trọng trong bán hàng. Đặc biệt là với các khách hàng B2B. Công nợ cho phép doanh nghiệp theo dõi được số nợ của khách hàng về hạn mức, số nợ đầu kì, số nợ phát sinh, số nợ đã thanh toán, số nợ phải thu cuối kì.
2. Đối tượng sử dụng:
Đối tượng
Diễn giải
Customer
Khách hàng của Abaha, những người quản trị site
End-user
Người dùng cuối, những đại lý của khách hàng
3. Tính năng module công nợ:
STT
Tính năng
1
Cài đặt được hạn mức công nợ của khách hàng để kiểm soát hạn mức khách hàng mua nợ hàng hoá.
2
Hiển thị được tổng số nợ để tôi biết số tiền nợ cần phải thu của tất cả khách hàng.
3
Hiển thị chi tiết số nợ của từng khách hàng để tôi có thể theo dõi và biết số nợ cần phải thu của từng khách hàng.
4
Theo dõi được các khách hàng đang quá hạn nợ, để nhắc nợ khách hàng.
5
Điều chỉnh hạn mức công nợ của một số khách hàng, vì một số khách hàng VIP có chính sách đãi ngộ riêng.
6
Hỗ trợ kinh doanh nhắc nợ để thúc giục khách hàng thanh toán công nợ.
7
Quản lý được các phiếu công nợ của tất cả khách hàng.
8
Nhận thông báo về các khách hàng đã quá hạn mức công nợ để xem xét điều chỉnh hạn mức của khách hàng.
9
Theo dõi được công nợ của khách hàng để nhắc khách hàng thanh toán công nợ
10
Thông báo về những khách hàng đã quá hạn để nhắc nhở khách hàng thanh toán công nợ
11
Giúp đại lý xem được số nợ của mình hiện tại, để theo dõi và biết được cần phải trả bao nhiêu tiền cho chủ doanh nghiệp
12
Giúp đại lý xem được lịch sử công nợ của mình bao gồm, thanh toán nợ và phát sinh thêm nợ để có thể theo dõi và đối soát.
13
Giúp đại lý nhận được thông báo về công nợ bao gồm: Thanh toán, phát sinh và quá hạn để có thể theo dõi và đối soát.
14
Giúp đại lý xem chi tiết phiếu thu bao gồm số tiền và các mã phiếu đã thanh toán để đối soát thông tin.
15
Giúp đại lý xem chi tiết phiếu nợ bao gồm số tiền và các đơn hàng để đối soát thông tin.
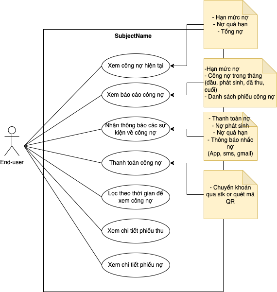
4. Sơ đồ minh họa luồng xử lý công nợ:
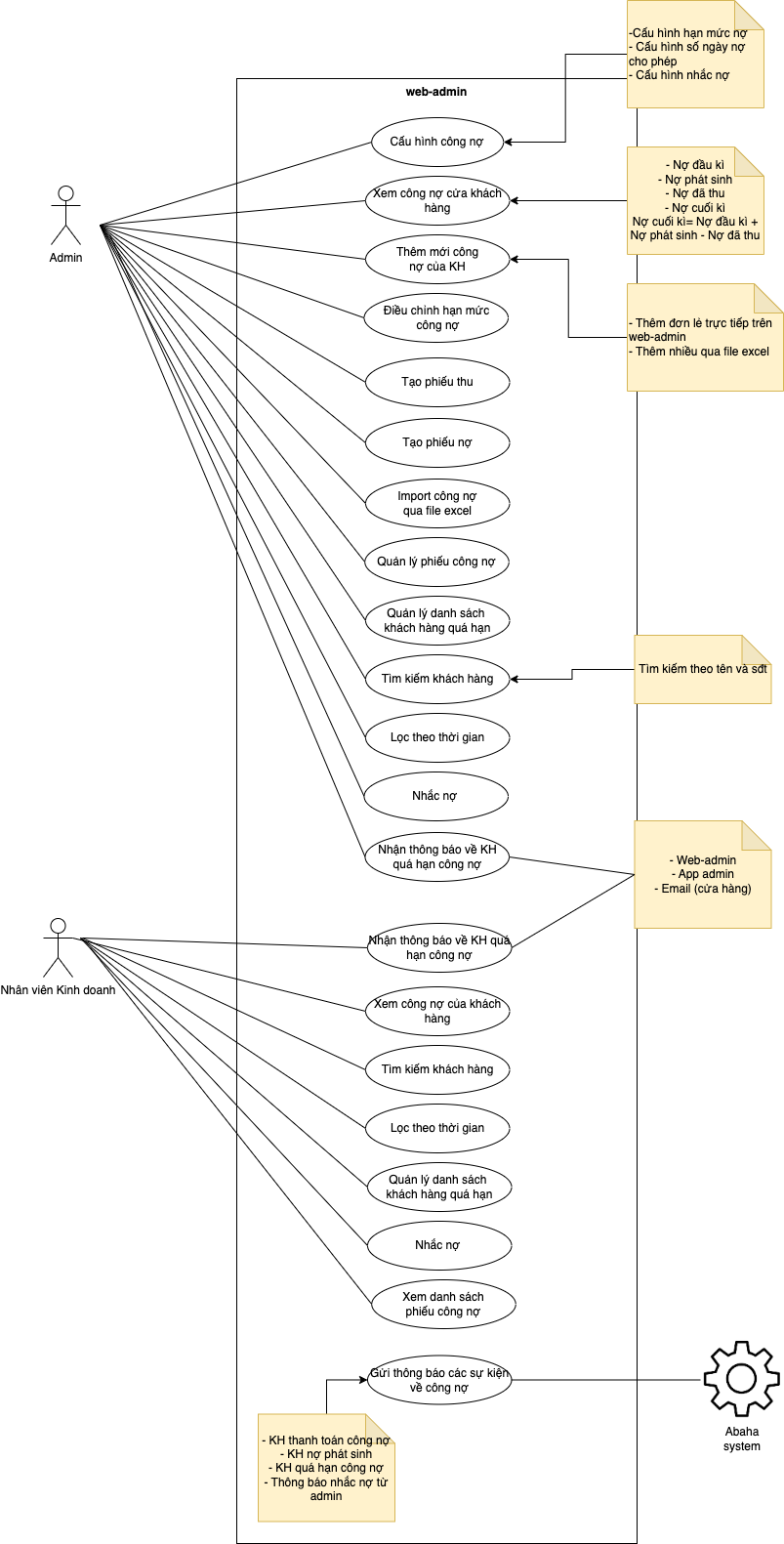
4.1. Sơ đồ cho khách hàng (admin)

4.2 Sơ đồ cho người dùng cuối (đại lý mua hàng):

Last updated
Was this helpful?